ФОРУМ ПО ЭЛЕКТРОНИКЕ



  • Страница 1 из 1
  • 1
Архив - только для чтения
Радиомаячок
 Пн, 10.10.2011, 16:20 | Сообщение # 1        

робот

Пользователи

 Активность: 179   

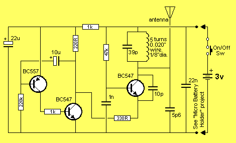
нашол схему радиомаячка но нет транзистора вс547 есть ли ему замена?
Прикрепления: 2301475.png (5.9 Kb)


поправил робот - Пн, 10.10.2011, 16:20
 Пн, 10.10.2011, 18:09 | Сообщение # 2        

феска

Друзья

 Активность: 3627   

робот, схема не критична ставь кт3102, или кт368
 Вт, 11.10.2011, 20:48 | Сообщение # 3        

робот

Пользователи

 Активность: 179   

а можно поставить трвнзистор 2н3904

поправил робот - Вт, 11.10.2011, 20:50
 Вт, 11.10.2011, 22:44 | Сообщение # 4        

феска

Друзья

 Активность: 3627   

робот, ставь он тоже высокочастотный может потребоваться правда поднять напругу для нормальной работы до 6-9 вольт
 Ср, 12.10.2011, 15:28 | Сообщение # 5        

робот

Пользователи

 Активность: 179   

ок а в етой схеме можно поставить?
Прикрепления: 0680451.jpg (15.6 Kb)


поправил робот - Ср, 12.10.2011, 15:28
 Ср, 12.10.2011, 16:54 | Сообщение # 6        

MAESTRO

^

 Активность: 5564   

В эту пойдёт любой.
 Ср, 12.10.2011, 17:01 | Сообщение # 7        

робот

Пользователи

 Активность: 179   

даже кт 315?
 Ср, 12.10.2011, 17:02 | Сообщение # 8        

MAESTRO

^

 Активность: 5564   

Точно.
 Ср, 12.10.2011, 17:03 | Сообщение # 9        

робот

Пользователи

 Активность: 179   

ок спасибо
  • Страница 1 из 1
  • 1
Поиск:

Внимание! Форум переехал на Tehnodium.ru




© Форум по электронике Мобильная версия